案情简介
A公司因经营需要进行银行贷款,2023年5月30日,A公司与居间人B公司、C自然人(担保人)签订协议约定:B公司给A公司提供准确无误的贷款审批流程、梳理贷款资料、沟通贷款行具体实施工作,确保合同生效后30天内完成银行额度授信,60天内完成放款。如B公司未能协助A公司在60日内成功放款,B公司有义务将前期支付的居间费在5个工作日内按照原路径退还。协议签订后,A公司先后向B公司支付前期居间费共计80万元人民币,而B公司却未能于协议生效后30天内协助原告完成银行额度授信以及在60天内完成放款。B公司应当按照协议约定退还居间费80万元人民币,C自然人作为担保人对上述还款义务承担一般保证责任。A公司多次要求二被告退还居间费,均无果。
律师介入
A公司认为B公司和C自然人严重侵犯其合法权益,遂来到儒德律师事务所需求帮助。北京儒德律师事务所指派孙奥林律师和韩毅律师处理此案。

孙奥林律师,毕业于三峡大学。在专业领域方面,孙奥林律师擅长劳动争议、合同纠纷、民商事仲裁或诉讼等争议解决,具备对民事纠纷、经济领域发生的各类诉讼及相关法律事宜有较强把控能力及处理能力。
孙奥林律师为北京多家企业担任常年法律顾问,业务范围涵盖了传统制造业、贸易企业、劳动密集型企业、各类服务型企业。始终坚持在工作中恪守诚信、认真负责、精益求精,致力于通过专业的法律知识为每一位当事人提供良好的法律服务。

韩毅律师毕业于大连大学法学院,具有扎实的法学专业知识和丰富的工作经验,熟悉各类公文、法律文本的书写;具有优异的表达和沟通能力;具有优秀的判断能力及逻辑分析能力;为人正直、遵纪守法;爱好广泛,乐与人交往,竭尽所能为客户提供更加优质的法律服务。
办案经过
在准备阶段,孙奥林律师和韩毅律师对案情进行了详细分析,认为被告B公司未能于协议生效后30天内协助原告A公司完成银行额度授信以及在60天内完成放款,A公司有权要求B公司按照协议约定退回A公司前期支付的居间费80万元,C自然人承担一般保证责任。
在一审阶段,孙律师与韩律师律师进一步明确事实、整理补充证据、厘清法律关系,并适用用法律得出结论,形成了完整的诉讼架构。在儒德律所律师的据理力争下,一审法院支持了A公司要求解除与B公司的居间合同并要求B公司退还80万元及利息的诉讼请求,C自然人承担一般保证责任。儒德律所成功维护了当事人的合法权益!
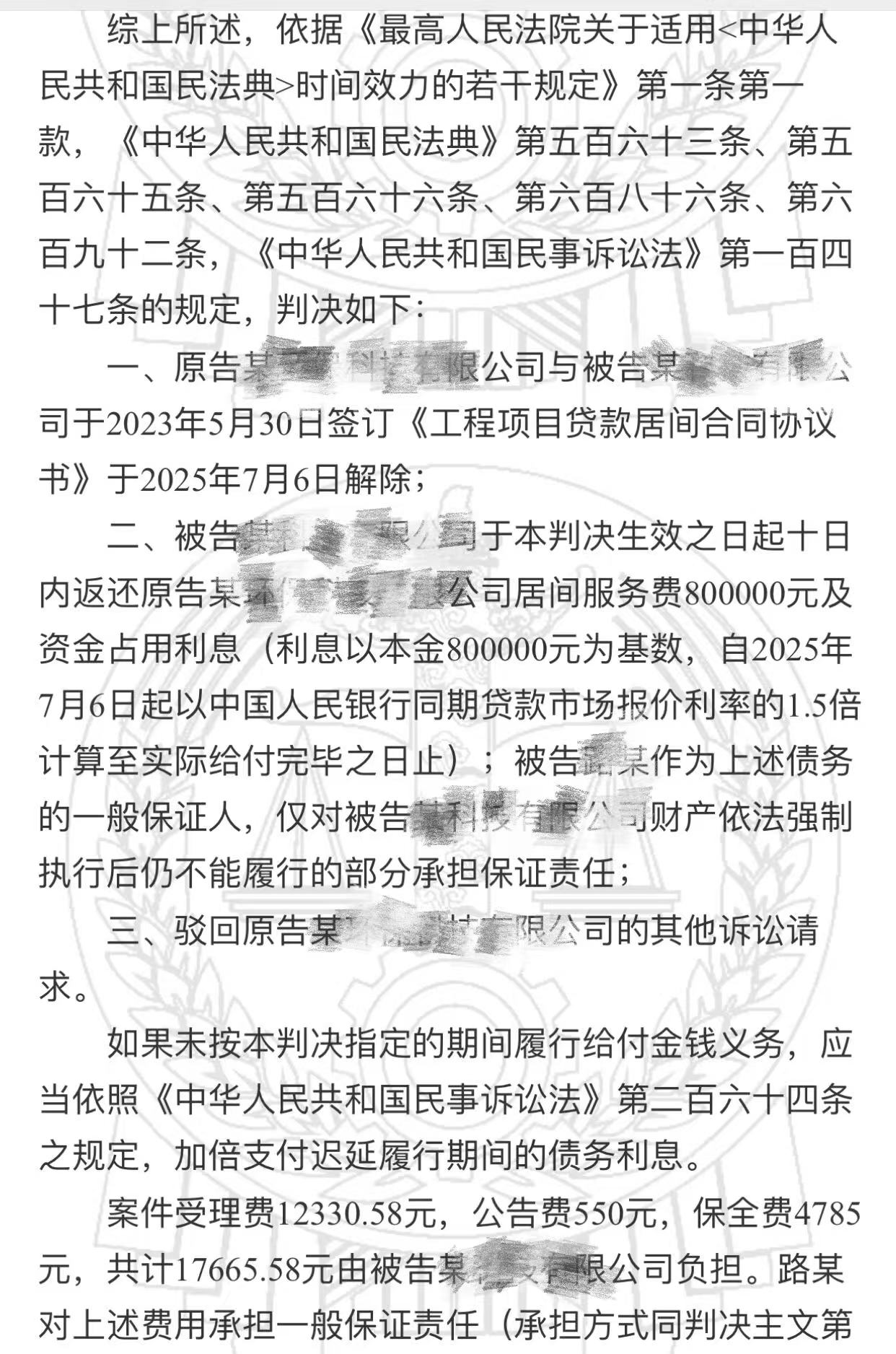
案件结果



律师提醒
在商业活动中,行纪合同(居间合同)是企业融资、交易等场景的常用合同类型,合同履行过程中,受托方未按约定完成义务时,委托方有权依据合同主张退款及赔偿。企业签订行纪(居间)合同时,需明确约定服务内容、完成时限、退款条件及违约责任,避免约定模糊引发纠纷。合同履行过程中,要注意留存沟通记录、付款凭证等证据,为后续维权提供支撑。遭遇合同违约时,应及时委托专业律师介入,通过法律途径高效维护自身合法权益。